跳到主要內容
:::
回首頁
網站導覽
雙語詞彙
本局信箱
常見問答
緊急聯絡電話
兒童版
English
展開搜尋
全站搜尋
熱門關鍵字:
關閉搜尋
您的瀏覽器不支援此script語法,請點選
搜尋
使用搜尋功能。
Menu
單位介紹
關於我們
主管簡介
組織執掌
聯絡資訊
轄區概況
各分駐(派出)所轄區介紹
田中派出所轄區介紹
內安派出所轄區介紹
社頭分駐所轄區介紹
朝興派出所轄區介紹
二水分駐所轄區介紹
源泉派出所轄區介紹
訊息中心
最新消息
活動訊息
RSS訊息中心
各項宣導
各項宣導
便民服務
表單下載
資料查詢
政府資訊公開
雙語詞彙
申辦資訊
常見問答
民意廣場
分局長信箱
問卷調查
警民交流留言板
交通違規檢舉
影音出版品
活動相簿
影音多媒體
相關連結
網站導覽
雙語詞彙
本局信箱
常見問答
緊急連絡電話
English
單位介紹
單位介紹
關於我們
主管簡介
組織執掌
聯絡資訊
轄區概況
各分駐(派出)所轄區介紹
田中派出所轄區介紹
內安派出所轄區介紹
社頭分駐所轄區介紹
朝興派出所轄區介紹
二水分駐所轄區介紹
源泉派出所轄區介紹
訊息中心
訊息中心
最新消息
活動訊息
RSS訊息中心
各項宣導
各項宣導
各項宣導
便民服務
便民服務
表單下載
資料查詢
政府資訊公開
雙語詞彙
申辦資訊
常見問答
民意廣場
民意廣場
分局長信箱
問卷調查
警民交流留言板
交通違規檢舉
影音出版品
影音出版品
活動相簿
影音多媒體
相關連結
:::
訊息中心
最新消息
活動訊息
RSS訊息中心
:::
首頁
訊息中心
最新消息
略過字型切換,社群分享工具列
放大
列印
分享
facebook
twitter
plurk
line
您的瀏覽器似乎不支援JavaScript語法,但沒關係,這裡的JavaScript語法並不會影響到內容的陳述。
如需要選擇字級大小 < br /> IE請利用鍵盤按住Alt鍵 + V → X → (G)最大(L)較大(M)中(S)較小(A)小,來選擇適合您的文字大小
Chrome、Firefox 瀏覽器則可利用鍵盤 Ctrl + (+)放大(-)縮小來改變字型大小, 列印可使用瀏覽器提供的(Ctrl + P)功能。< br /> 若要分享網頁,您可使用下列連結,再輸入您想要分享的資訊:
facebook
twitter
plurk
line
最新消息
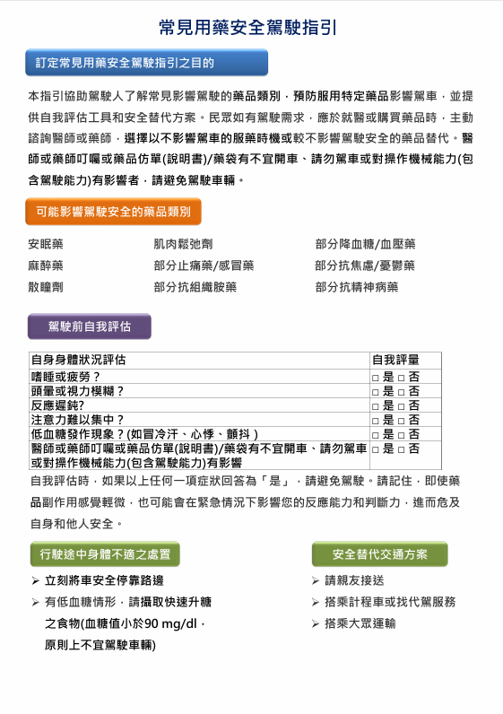
交通部公路局「常見用藥安全駕駛指引」
114-08-25
44
指引已置於交通安全入口網/教材文宣/懶人包/駕駛一定「藥」知道,請各鄉親善加利用。
相關圖片
03_這些藥品可能會影響駕駛安全
04_用藥謹慎 行車更安全
01_駕駛一定「藥」知道
02_藥駕的危險不輸酒駕
05_高齡駕駛的平安守則
螢幕擷取畫面 2025-08-25 132149
相關連結
交通安全入口網
回列表
發現本網站資料錯誤之處,歡迎提供您的意見
OPEN
單位介紹
轄區派出所
關於我們
主管簡介
組織執掌
聯絡資訊
轄區概況
訊息中心
最新消息
活動訊息
RSS訊息中心
各項宣導
便民服務
民意廣場
分局長信箱
問卷調查
影音出版品
活動相簿
影音多媒體
相關連結
TOP